中国资本在欧洲足坛的又一次大动作终于落地。近日,一位中国老板以约1.3亿欧元的价格,正式将其控股的欧洲足球俱乐部出售给一家欧洲本土财团,这笔交易也为其近十年的“出海投资足球”划上了一个颇具话题性的句号。从收购时的高调入局,到如今的体面离场,这位中国投资者的买卖不仅牵动着俱乐部的前途命运,也折射出中国资本在欧洲足坛起伏沉浮的一个缩影。

这家俱乐部位于欧洲五大联赛之一,传统底蕴深厚,却并非豪门序列,更像是一支历史有名、球迷基础庞大但战绩起伏不定的“老牌劲旅”。早在数年前,中国老板就通过境外投资平台收购了俱乐部的大部分股份,成为第一大股东,并逐步完成控股。彼时,正值中国资本大举进军欧洲足球的高峰期,从意甲到英冠,从法甲到葡超,多家俱乐部的股权被中国买家收入囊中,“中国老板”、“亚洲资金”一度成为欧洲球迷茶余饭后的常见话题。
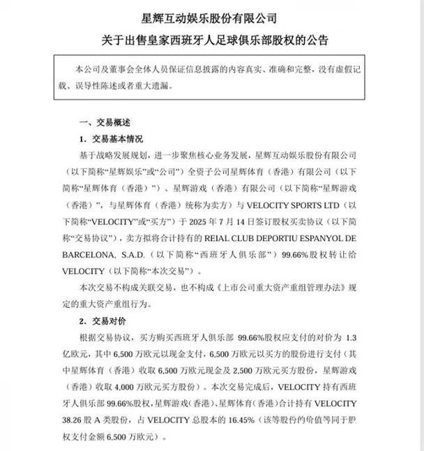
据接近交易的人士透露,这笔约1.3亿欧元的出售价格,包含了俱乐部的大部分股权以及相应的债务处理安排,买方是一家以本土企业与金融机构为主体的跨行业财团。双方从去年下半年开始接触,今年春季进入实质谈判阶段,最终在近期完成了框架协议和监管审批,交易在官方公告发布后正式生效。无论是从估值水平,还是从当前欧洲俱乐部的整体市场环境来看,这笔买卖都称得上是一笔“体面脱身”的交易:俱乐部在过去几年通过联赛表现和商业运作,估值有所抬升,而新冠疫情后欧洲足球普遍财务承压,能在此时以超过1亿欧元的价格成交,并非易事。

对于这位中国老板而言,出售球队的决定并非一时冲动,而是多重因素叠加之下的结果。一方面,国内外宏观环境的变化,让大规模对外体育投资的窗口逐渐收窄,资本管控趋严、海外资产回流的趋势愈发明显;欧洲俱乐部作为“烧钱游戏”,在转会投入、薪资支出和基础设施升级上的要求远超一般企业,即便是中等规模球队,每年要维持具备竞争力的阵容和正常运营,都是一笔不小的长期支出。“当初是带着理想和战略眼光来的,现在更多是回到理性投资的轨道上。”有接近中方股东的人士如此评价。
在中资入主的这些年里,俱乐部经历了跌宕起伏。刚刚完成收购时,新老板大刀阔斧进行管理层调整,引入多名懂英语、懂欧洲足球规则的职业经理人,并在转会市场上投入资金,先后从南美、非洲及东欧联赛引进潜力球员,又通过租借与合作,将部分亚洲球员送到队内试训和效力。战绩上,球队有过冲击欧战席位的高光赛季,也有过在保级边缘苦苦挣扎的窘境。中资为俱乐部带来了更为市场化的运作方式,尝试开发亚洲市场的直播版权、赞助资源以及季前赛商业巡回赛,同时也因为文化差异与经营理念,遭遇过与球迷、媒体的质疑和摩擦。
值得一提的是,作为中国老板最被外界讨论的一项举措,俱乐部多次签下中国球员或在一线队和梯队安排中国青少年球员试训,这一度被外界视为“为中国足球铺路”的象征性动作。虽然真正站稳主力阵容的中国球员寥寥无几,但这为不少年轻球员打开了直接接触欧洲一线足球环境的机会。无论最终成材与否,这种“走出去”的尝试,在当时中国鼓励足球产业发展的背景下,被视为一种探索路径。如今随着股权易主,这样的中欧足球联动模式是否还能延续,也成为业内关注的焦点之一。
从财务角度看,外界普遍关心的是:这位中国老板到底是赚了还是亏了?公开资料显示,当年收购俱乐部时的总投入包括股权收购款、承担的债务及后续增资,累计金额远超数千万欧元。此后几年又有多次资金注入,用于平衡运营亏损和支持转会投入。1.3亿欧元的出售价格,在扣除中途债务重组及部分股权稀释影响后,很难简单通过“买入价”与“卖出价”直接计算回报率。有业内人士分析,考虑到资本使用成本、汇率波动、监管环境和机会成本,这笔投资若论“账面盈亏”,恐怕难言暴利,但从“有序退出”以及“资金安全回流”的角度来看,已经算是一个相对理想的结局。
对于俱乐部本身而言,新东家的到来意味着又一个时代的开启。欧洲本土财团的优势在于对联赛生态更熟悉,也更容易得到当地球迷与政府的信任;但是否愿意持续投入,以及是否有清晰、长远的竞技与商业规划,也是决定俱乐部未来能否继续向上攀升的关键。官方声明中,新股东承诺将“尊重俱乐部传统文化”、“保持现有青训体系稳定”并“在合理财务框架下增强球队竞争力”,这套标准话术能否落到实处,还需要时间检验。当地媒体普遍认为,相比外来资本,本土财团的“耐心”或许会更久一些,但受制于财力上限,要想在短时间内把球队拉进争冠行列,依旧难度不小。

在更宏观的层面,这桩1.3亿欧元的交易,可以被视作中国资本在欧洲足球投资潮渐渐退去过程中的又一个标志性案例。从最初的集中“扫货”,到后来逐步理性、选择性持有,再到如今连续出现的出售、减持、股权转让,中国在欧洲足坛的角色正在从“激进的买家”转变为“谨慎的参与者”。有关部门对境外投资的导向更加明确——鼓励实体经济与高附加值产业,抑制盲目扩张和非理性收购,这也使得足球俱乐部这类短期难以带来稳定现金流的资产,面临更严格的投资审视。

对于中国足球和中国体育产业而言,这起交易既是一个故事的落幕,也是一面镜子。大规模“买球队”的时代正在远去,但如何在更市场化、更专业化的框架下继续参与全球体育产业分工,如何通过合作、合资、青训交流、品牌开发等更精细的方式融入欧洲成熟足球体系,可能是未来更现实的路径。与其寄望于通过拥有一家欧洲俱乐部来“快速提升中国足球水平”,不如在规则、管理、人才培养和数据分析等环节扎扎实实“取经”,让每一次资本流动,都能带回看得见的经验与技术。
随着交易正式完成,这位中国老板即将彻底卸下俱乐部掌舵者的身份。对于他本人而言,这段跨越多个赛季的“欧洲足球实验”或许充满了理想、争议、压力与无奈;对于俱乐部而言,一位远道而来的中国老板将被写进球队历史的某一章;而对于正在转型中的中国资本和中国足球来说,这桩1.3亿欧元的出售案,或许只是漫长故事中的一个节点,却足以引人回味和反思。




需求表单